市国防动员办公室介绍,9月16日(星期六)上午11时35分至11时58分将在全市范围内(除浦东、虹桥国际机场地区外)进行防空警报试鸣,并同步在全市深入开展人民防空集中宣传活动。详见↓

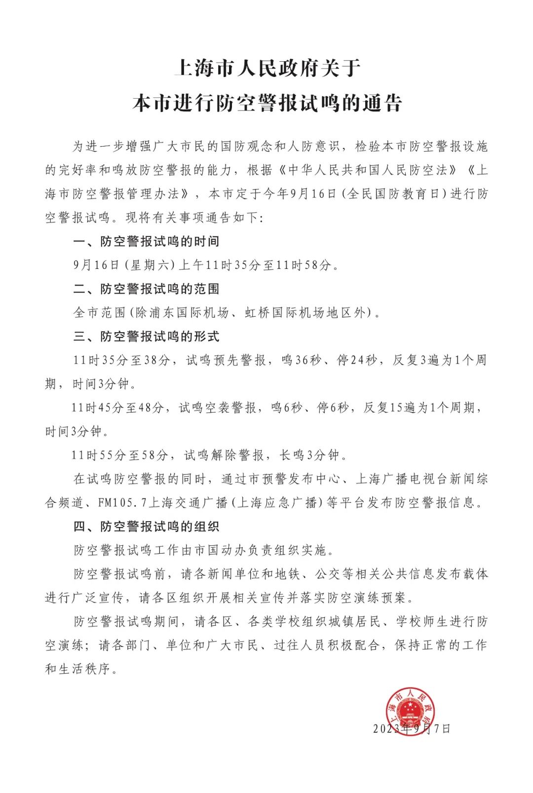
上海市人民政府
关于本市进行防空警报试鸣的通告
为进一步增强广大市民的国防观念和人防意识,检验本市防空警报设施的完好率和鸣放防空警报的能力,根据《中华人民共和国人民防空法》《上海市防空警报管理办法》,本市定于今年9月16日(全民国防教育日)进行防空警报试鸣。现将有关事项通告如下:
一、防空警报试鸣的时间
9月16日(星期六)上午11时35分至11时58分。
二、防空警报试鸣的范围
在全市范围(除浦东国际机场、虹桥国际机场地区外)。
三、防空警报试鸣的形式
11时35分至38分,试鸣预先警报,鸣36秒、停24秒,反复3遍为1个周期,时间3分钟。
11时45分至48分,试鸣空袭警报,鸣6秒、停6秒,反复15遍为1个周期,时间3分钟。
11时55分至58分,试鸣解除警报,长鸣3分钟。
在试鸣防空警报的同时,通过市预警发布中心、上海广播电视台新闻综合频道、FM105.7上海交通广播(上海应急广播)等平台发布防空警报信息。
四、防空警报试鸣的组织
防空警报试鸣工作由市国动办负责组织实施。
防空警报试鸣前,请各新闻单位和地铁、公交等相关公共信息发布载体进行广泛宣传,请各区组织开展相关宣传并落实防空演练预案。
防空警报试鸣期间,请各区、各类学校组织城镇居民、学校师生进行防空演练;请各部门、单位和广大市民、过往人员积极配合,保持正常的工作和生活秩序。
2023年9月7日
















