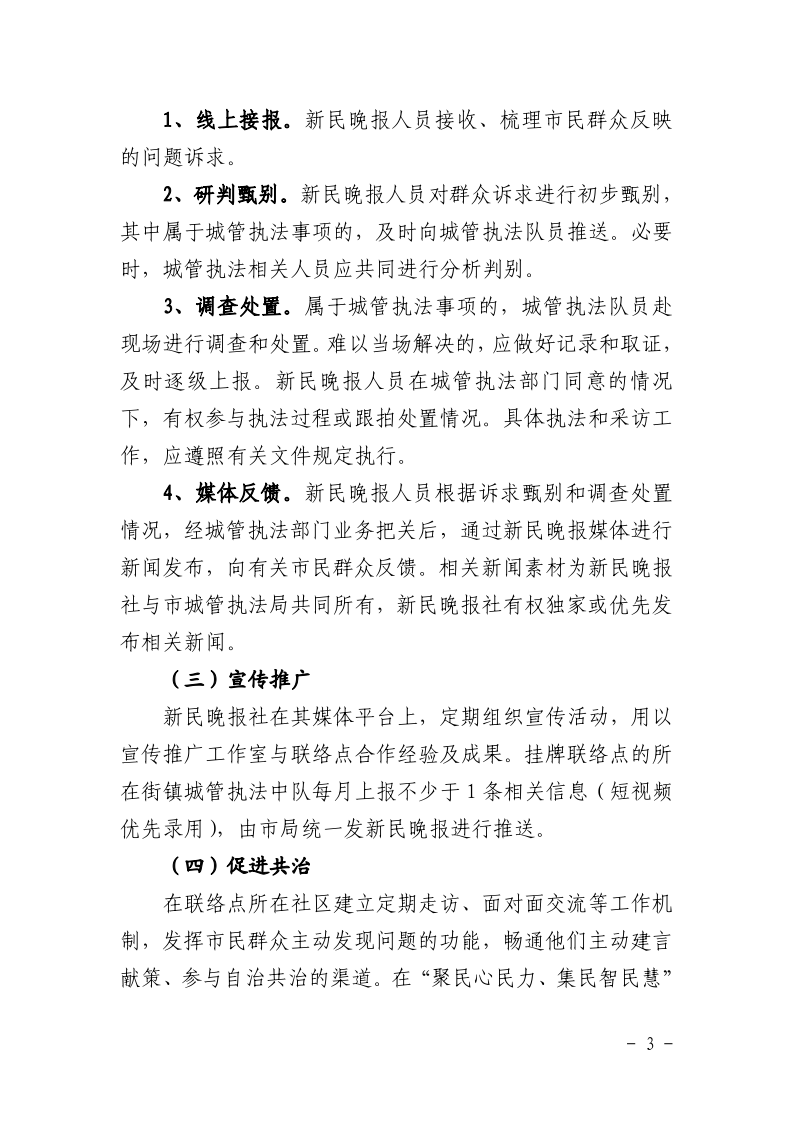
首页 > 信息公开 > 公开内容 > 政策文件 > 人事综合
政策文件搜索:
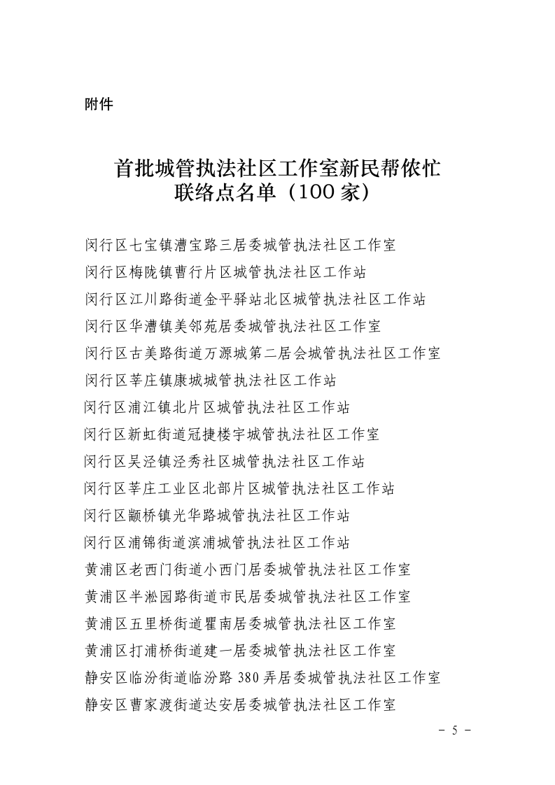
标题 关于印发《关于与新民晚报社合作设立“新民帮侬忙”社区联络点的指导意见》的通知
发文机构 上海市城市管理行政执法局 公开类型 主动公开
索引号 MB2F300040/2025-00134 印发日期 2021-05-18
文号 沪城管办〔2021〕11号 体裁 通知
发布日期:2021-05-28 字号: [     ]
附件下载
沪城管办〔2021〕11号-关于印发《关于与新民晚报社合作设立“新民帮侬忙”社区联络点的指导意见》的通知.pdf沪城管办〔2021〕11号-关于印发《关于与新民晚报社合作设立“新民帮侬忙”社区联络点的指导意见》的通知.pdf
>> 下 载

沪城管办〔2021〕11号-关于印发《关于与新民晚报社合作设立“新民帮侬忙”社区联络点的指导意见》的通知_page_1.bmp

沪城管办〔2021〕11号-关于印发《关于与新民晚报社合作设立“新民帮侬忙”社区联络点的指导意见》的通知_page_2.bmp

沪城管办〔2021〕11号-关于印发《关于与新民晚报社合作设立“新民帮侬忙”社区联络点的指导意见》的通知_page_3.bmp

沪城管办〔2021〕11号-关于印发《关于与新民晚报社合作设立“新民帮侬忙”社区联络点的指导意见》的通知_page_4.bmp

沪城管办〔2021〕11号-关于印发《关于与新民晚报社合作设立“新民帮侬忙”社区联络点的指导意见》的通知_page_5.bmp

沪城管办〔2021〕11号-关于印发《关于与新民晚报社合作设立“新民帮侬忙”社区联络点的指导意见》的通知_page_6.bmp

沪城管办〔2021〕11号-关于印发《关于与新民晚报社合作设立“新民帮侬忙”社区联络点的指导意见》的通知_page_7.bmp

沪城管办〔2021〕11号-关于印发《关于与新民晚报社合作设立“新民帮侬忙”社区联络点的指导意见》的通知_page_8.bmp

沪城管办〔2021〕11号-关于印发《关于与新民晚报社合作设立“新民帮侬忙”社区联络点的指导意见》的通知_page_9.bmp

 

 

 

来源:上海市城市管理行政执法局
上海市城市管理行政执法局
地址:上海市黄浦区徐家汇路579号金丽大厦     邮编:200023
总机:021-63316800(周一至周五 9:00-11:30,13:30-17:00)
上海政务服务总客服:12345
网站标识码:3100000116         网站备案号:沪ICP备2021024116号-2
网站备案号
请用微信扫码关注
上海市城管执法局
上海市城管执法局
嘉定区城管执法局
嘉定区城管执法局
松江区城管执法局
松江区城管执法局
静安区城管执法局
静安区城管执法局
虹口区城管执法局
虹口区城管执法局
金山区城管执法局
金山区城管执法局
奉贤区城管执法局
奉贤区城管执法局
青浦区城管执法局
青浦区城管执法局
闵行区城管执法局
闵行区城管执法局
黄浦区城管执法局
黄浦区城管执法局
徐汇区城管执法局
徐汇区城管执法局
浦东新区城管执法局
浦东新区城管执法局
宝山区城管执法局
宝山区城管执法局
长宁区城管执法局
长宁区城管执法局
普陀区城管执法局
普陀区城管执法局
崇明区城管执法局
崇明区城管执法局
杨浦区城管执法局
杨浦区城管执法局